关于2025级拟录取研究生调档、组织关系转接和录取通知书发放的说明
发布日期:2025-06-09 点击量:88各位考生:
根据教育部和学校相关工作要求,我校2025年拟录取的考生须按时完成调档、党团组织关系转接等相关手续,具体要求如下:
一、调档
1.调档函预计6月初邮寄至学生本人,寄出后将在2025级研究生QQ群内公布运单号。请各位同学收到调档函后尽快办理调档事宜(党员同学还需同步邮寄党员档案,邮寄时请在档案袋右上角写上“党员档案”),原则上应于7月1日前寄至湖北医药学院研究生院。为确保档案安全,可使用“EMS档案专用通道”或“机要”邮寄。
档案寄送地址:湖北省十堰市上海路16号湖北医药学院科教楼1603室,收件人:陈老师,联系电话:0719-8878051,邮编:442000。为便于识别和登记,请在档案袋右上角写上“2025级研究生档案-姓名”字样。
2.湖北医药学院和湖北医药学院药护学院的应届本科生由学校整体办理档案转接手续,不单独发放调档函。
3.非全日制研究生和全日制定向就业研究生不转档案,不发放调档函。
二、录取通知书发放
录取通知书和调档函一起邮寄,请考生收到录取通知书后妥善保管,入学报到时请出示通知书原件。
三、党组织关系转接
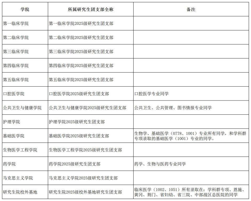
全日制非定向研究生党员必须把组织关系转接到我校(6月份的党费应在原支部/原单位/原学校缴纳),具体转接要求以各学院研究生党支部书记通知为准,请关注所在学院的有关通知。非全日制研究生和全日制定向研究生的党组织关系不需要转接到学校。各学院接收新生党组织关系名称如图所示。

四、团组织关系转接
团员须通过“智慧团建”线上登记办理团组织关系转接。转入团组织名称如图所示,原则上要求在7月1日前完成。转接原因为“升学”,毕业去向为“湖北医药学院”。



