关于做好我校2024年研究生毕业相关工作的通知
发布日期:2023-12-26 点击量:94
各培养单位、硕士生导师和研究生:
根据《中华人民共和国学位条例暂行实施办法》和《湖北医药学院硕士研究生学位授予规定》,现对2024年研究生毕业工作安排如下,请各培养单位、硕士生导师、2024届预毕业研究生严格按要求执行。
一、组织实施
研究生毕业、学位论文、学位授予相关工作由校研究生院学位办、培养科统筹协调,各培养单位研究生教育管理部门负责组织实施,导师及导师所在科室全力配合。
各培养单位研究生管理部门需向导师、相关研究生(包括来华留学研究生、同等学力、非全日制研究生、往届延期毕业研究生等)传达学校研究生毕业各项工作安排的具体要求和时间,同时进行科学道德与学术规范教育。
二、学位申请人员范围
2024届拟申请硕士学位的各类硕士研究生。
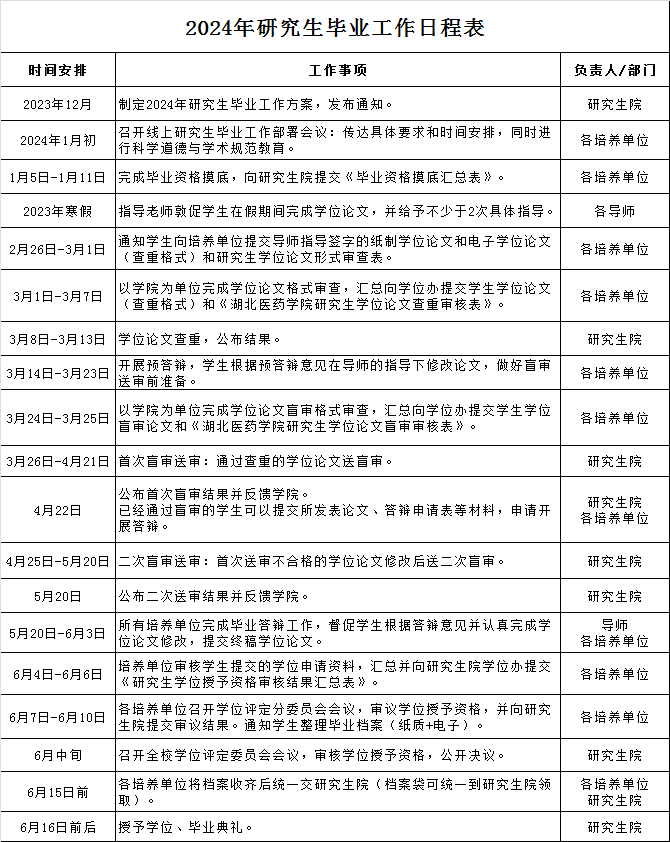
三、工作流程

四、时间节点
2024届毕业研究生答辩工作具体时间安排如下:

五、具体要求
(一)毕业工作通知与安排
研究生院发布毕业工作通知后,各培养单位应召集2024届全体研究生及研究生导师召开毕业工作安排、部署会议,会议应明确以下内容:
1、毕业工作重要时间节点及各环节具体工作要求;
2、强化研究生导师对研究生学位论文的指导,规范导师签字、答辩安排等工作;
3、各培养单位根据本单位、本学科实际,所做的其他具体安排与工作要求;
4、进行科学道德与学术规范教育,对科学道德及学术规范常见问题进行再强调。
(二)2024届研究生毕业资格摸底
研究生2024年1月8日前向所在培养单位提出申请,提交审查材料。由各培养单位参照研究生手册中培养方案及学位授予规定,对毕业生论文发表情况、有无挂科和处分、课程学分、学位论文撰写等情况进行认真摸底审核。临床专硕审核还应包括执业医师与规培考试结果两项内容,审核结果汇总填写《毕业资格摸底审核汇总表》(附件1),以学院为单位报分管领导签字盖章,于2024年1月11日前提交研究生院学位办。
(三)学位论文查重和盲审
研究生按照《研究生学位论文撰写、印刷基本格式要求》(附件2),将查重版本电子档学位论文及《湖北医药学院研究生学位论文查重申请表》(附件3),交至各学院,学院汇总查重版本论文电子版、《湖北医药学院研究生学位论文查重审核汇总表》(附件4)于2024年3月7日前交研究生院学位办公室。
◆查重版本:按照“学号_作者_论文题目_专业_导师”的方式命名,提交.doc格式文件。
(★以上材料逾期未提交者,学校不再接受此次学位资格申请)
1、学位论文查重(2024年3月8日-2024年3月13日)
所有硕士学位论文都必须经过学术不端检测系统进行查重,查重率低于15%的论文,可以参加盲审、预答辩、正式答辩;查重率为15%-30%的论文,重新修改后再次查重,符合要求后可参加盲审、预答辩、正式答辩;查重率超过30%,取消参加本次盲审、预答辩、正式答辩资格,以延期毕业处理。查重率认定以“去除本人已发表文献复制比”为准。
2024年3月14日前,研究生院学位办完成学位论文查重工作,并公布查重结果。
2、学位论文预答辩(2024年3月14日-2024年3月23日)
预答辩是对研究生学位论文写作质量的一项预先审查,也是对研究生导师指导论文质量和效果的一项检查,在学位论文学术不端检测合格后、双盲评审前进行。
2024年3月25日前以学院为单位完成学位论文盲审格式审查,汇总向学位办提交学生学位盲审版本论文和《湖北医药学院研究生学位论文盲审审核表》(附件5)、《湖北医药学院研究生学位论文盲审汇总表》(附件6)、《湖北医药学院学位论文预答辩汇总表》(附件7)、《硕士研究生学位论文预答辩记录》(附件8)。
◆盲审版本:必须去除学校、实践基地、导师、个人、致谢等信息,按照“学号_论文题目_专业(二级学科)”命名,提交.pdf格式文件。
(★没有按规定时间进行预答辩的研究生、以上材料逾期未提交者,取消参加本次盲审资格、学校不再接受此次学位资格申请)
3、学位论文双盲评审
我校研究生学位论文双盲评审通过第三方盲审平台进行。每篇论文送审3位专家评阅。论文评阅结果分为四个等次,即A:85-100分,同意答辩;B:70-84分,达到硕士论文要求,但须对论文内容小修改后参加答辩;C:60-69,基本达到硕士论文要求,但须对论文内容大修后重新送审;D:60分以下,不合格,不同意答辩。
双盲评审结果处理基本原则如下:(1)双盲评审一审送3位与学位论文二级学科方向相同的专家进行盲评,3份专家评阅书评审结果均为B及以上的,为双盲评审合格,可以参加此次论文答辩。(2)3份评审结果有2个D的直接认定为双盲评审不合格,直接延期半年申请答辩。(3)其余评审结果按评审意见认真修改论文,经导师与学位分委会同意,依照程序向学位办申请双盲复评。复评另送2位专家盲评,复评结果为A或B的,可修改论文后参加此次论文答辩;复评结果仍有C及以下,直接延期半年申请答辩。(4)复评盲审费用需自理,标准按照一篇论文送2位专家,中文论文287元/篇次/专家,英文论文369元/篇次/专家实施。
盲审中一审未通过,需要二次送审的论文需在导师指导下修改论文并填写《湖北医药学院硕士学位论文盲审修改结果报告书》(附件9)。
论文盲审时间
首次送审时间:2024年3月26日至4月21日,4月22日公示并反馈盲审结果。
二次送审时间:2024年4月25日至5月20日,5月20日公示并反馈盲审结果。
(四)答辩申请、提交授位审查申请材料
1、答辩申请
通过盲审的学生应至少提前5个工作日向培养单位提交《研究生学位论文答辩申请表》(附件10),培养单位重点审核答辩委员会人员结构是否符合我校研究生学位管理规定中的《关于学位论文正式答辩要求》,并及时向学位办提交《湖北医药学院研究生毕业答辩安排表》(附件11)。
研究生院在研究生开展毕业答辩前,对毕业答辩时间、地点等信息进行公示,接受社会监督。
2、提交授位审查申请材料
通过盲审后,在答辩前,需要填写并向学院提交《答辩资格审核结果汇总表》(附件12)及支撑材料,以作为个人申请学位的审查材料。学院认真审核学生提交的材料(尤其是期刊论文发表情况),对数据进行汇总,本数据将作为研究生是否可以参加毕业答辩及学院召开学位评定委员会分会会议讨论是否建议授予学位的重要依据。
(五)培养终审
各培养单位根据答辩资格审核材料清单和《培养终审考核评价表》(附件13)对申请学位的研究生进行培养终审,通过资格审查的研究生可以进行正式答辩。
(六)毕业答辩(2024年6月3日前完成)
研究生毕业答辩是学校高度重视的培养环节,也是各研究生培养单位、研究生导师及研究生本人应高度重视、严肃对待的大事。研究生院在研究生毕业答辩期间,将安排专人进行现场监督,对答辩组织情况进行检查。
在组织实施过程中,各研究生培养单位应做好组织、支持工作;研究生导师应发挥主导作用,做好安排与落实工作;研究生应积极主动,协助准备,严肃对待答辩。
具体注意事项如下:
1、及时公示信息。按要求通过网站、海报(建议学院、科教楼、食堂张贴栏中各贴一张)等形式公示答辩信息,接受社会的监督,同时吸引对答辩感兴趣的研究生及同行人员参与研究生毕业答辩。
2、备齐会议材料。包括硕士学位申请表、答辩通知与议程等(答辩相关表格)(附件14);
3、做好答辩督导。各学院、培养单位研究生管理部门做好答辩督导工作,同时安排研究生教育督导委员会委员们进行研究生的答辩督导,并填写《研究生培养过程质控工作簿》,研究生院将进行答辩抽查和巡查。
具体工作细节要求可参考《学位论文开题、答辩要求.ppt》(附件15)
(七)学位评定分委员会评议学位资格(2024年6月7日前完成)
各研究生培养单位应在2024年6月7日前召开学位评定分委员会会议,根据研究生培养终审、毕业答辩资格审核情况、毕业答辩情况对学生是否能够毕业,能否授予学位进行研讨与表决。将表决结果汇总,做出《学院学位评定分委员会决议》(附件16),提交研究生院。
六、校学位评定委员会审议资格做出决议(拟定于2024年6月15前)
2024年湖北医药学院研究生学位授予决议将在学校学位评定委员会会议审定,并在会后通过湖北医药学院研究生院网站予以公示。公示期结束,发放研究生学位证书。
七、档案材料整理
毕业答辩结束后,研究生对培养档案进行整理与归档,按照《湖北医药学院研究生档案提交通知》(附件17)准备纸质和电子档案。收齐档案材料以学院为单位提交研究生院。
八、学位授予信息采集
学位申请人员在学位申请前,须填写学位授予信息,具体要求另行通知。
九、其他
锦州医科大学联合培养研究生毕业工作参照联合培养单位官方文件为准,如有疑问,可电话咨询。
湖北医药学院研究生院:0719-8878351(联系人:程老师、刘老师);
锦州医科大学研究生院:0416-3675213(联系人:王老师、闵老师)。
湖北医药学院研究生院
2023年12月26日
- 附件【附件9 湖北医药学院硕士学位论文盲审修改结果报告书.doc】已下载次


